人工智能应用中心事业编制外项目聘用人员招聘启事
作者:见正文 时间:2025-11-24 点击数:
详细信息:
面向人工智能技术驱动下的科研范式升级机遇,中国科学院大连化学物理研究所设立人工智能应用中心,将人工智能技术与研究所丰富的科研资源和人工智能落地场景相结合,从材料智能设计与自动化合成、多模态表征谱图解析、化学过程及化工装备建模仿真、数字孪生工厂等多个方向,致力于解决能源化工、先进材料、生物技术等领域中重大且紧迫的挑战,推动传统学科科研范式升级。
一、研究方向
从事化工智能化、科学数据治理和AI应用研发等相关科研工作,包括但不限于下述领域:(1)垂直领域大模型与智能体技术研发;(2)复杂化工场景下的大数据分析与挖掘、化学信息学技术研究与应用;(3)PB级科学数据治理体系研发;(4)多模态数据构建、多模态大模型训练和推理;(5)人工智能赋能化学化工实验设计和流程模拟;(6)针对化学化工复杂场景的AI训练、应用平台的开发和部署;(7)人工智能赋能新型催化材料合成及催化机理研究。
人工智能应用中心现面向社会公开招聘事业编制外项目聘用人员,具体招聘信息如下:
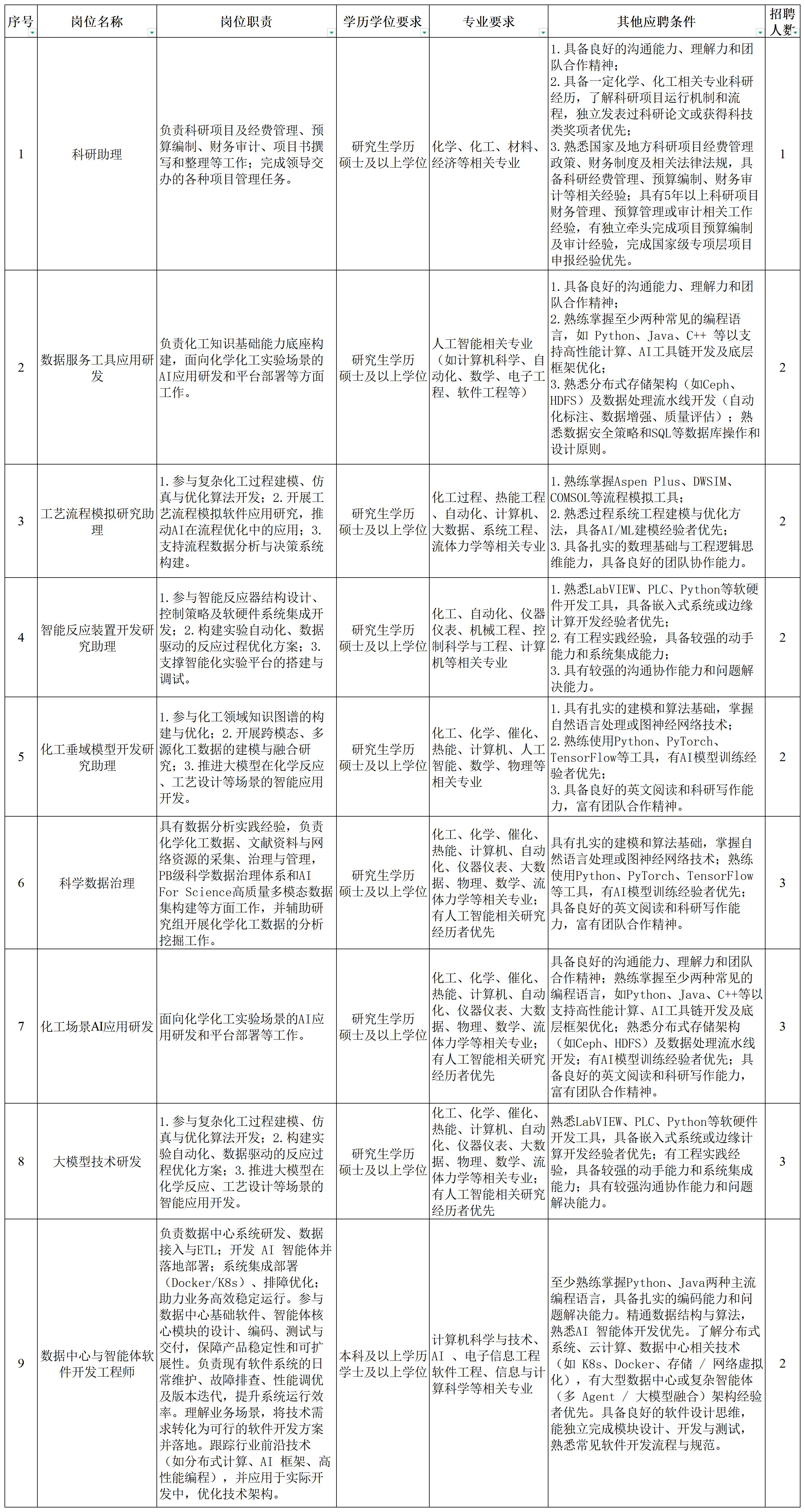
二、招聘岗位

三、薪酬待遇
待遇丰厚,薪酬面议;享受五险一金、采暖补贴、午餐补贴、定期体检等。
四、报名方式
有意申请者请将详细个人简历(包括个人基本情况、学习工作经历、科研工作概述、所获成果列表等)发送至战老师邮箱 dlzg@dicp.ac.cn 。邮件标题注明:申请岗位-专业-姓名。本招聘招满为止。